第一部分常识判断
1:单选、
计算机系统的下列设备中,既可作输入设备又可作输出设备的是()。
A、扫描仪B、磁盘驱动器C、键盘D、显示器
2、单选、
香烟点燃后,冒出的烟雾看上去是蓝色的,这是因为()。
A、烟雾的颗粒本身是蓝色的B、烟雾将光线中其他色光滤掉,只有蓝光透射出来
C、烟雾的颗粒对蓝色光散射强烈D、烟雾的颗粒吸收光线后,发出蓝色荧光
3、单选、
在电磁波谱中,红外线、可见光和紫外线三个波段的频率大小关系是()。
A、红外线频率最高,可见光频率最低B、紫外线频率最高,红外线频率最低
C、可见光频率最高,红外线频率最低D、紫外线频率最高,可见光频率最低
4、单选、
DNA是人类进行亲子鉴定的主要依据。就DNA的组成,下面说法正确的是()。
A、DNA由核糖、碱基和磷酸组成B、DNA由脱氧核糖、磷酸和碱基组成
C、DNA由脱氧核糖、磷酸、碱基和蛋白质组成D、DNA由脱氧核糖、磷酸、碱基和脂肪组成
5、单选、
多数鱼类背部发黑、腹部发白,其原因是()。
A、长期进化形成的保护色B、背部比腹部接受光线多,导致色素沉淀
C、背部比腹部粘膜厚,吸收光线多D、背部鱼鳞多,吸收光线多
6、单选、
地球表面的绿色植物通过光合作用,将太阳的辐射能量转化成能被其他生物利用的有机化合能。下面的说法错误
的是()。
A、光合作用吸收的主要是太阳光中的绿光B、植物的绿色是反射了太阳光中的绿光
C、不同植物的光合作用效率是不一样的D、植物在不同时间的光合作用效率不一样
7、单选、
温室效应将引起全球气温上升,导致气候异常、海平面上升、生态恶化。引起温室效应的最主要的气体是()。
A、氮氧化合物B、二氧化碳C、臭氧D、氟利昂
8、单选、
下列电池中不能充电的()。
A、镍镉电池B、银锌电池C、普通干电池D、铅蓄电池
9、单选、
远程电力传输一般采用50-100万伏的高电压,其主要原因是()。
A、确保远程电力传输的安全B、减少传输线路上的电能损失
C、节约传输线路上的设备和材料D、减少雷电对传输线路的破坏
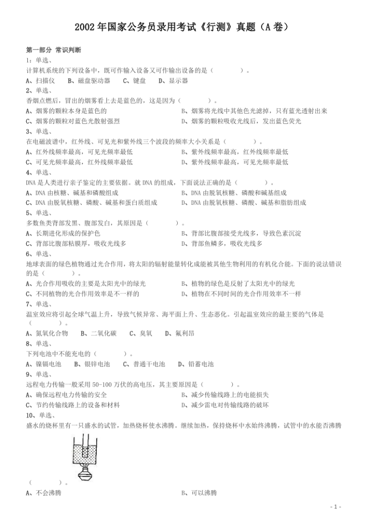
10、单选、
盛水的烧杯里有一只盛水的试管,加热烧杯使水沸腾。继续加热,保持烧杯中水始终沸腾,试管中的水能否沸腾
()。
A、不会沸腾
B、可以沸腾
C、用急火加热时,才可能沸腾
D、烧杯里液体的液面超过试管液体液面时,才可以沸腾
11、单选、
《资治通鉴》成书于()。
A、西汉B、东汉C、北宋D、南宋
12、单选、
孙中山建立的兴中会的纲领是()。
A、驱除鞑虏,恢复中国,创立合众政府B、养成尚武精神,实行民族主义
C、驱除鞑虏,恢复中国,创立民国,平均地权D、民族、民生、民权
13、单选、
中国共产党的最早组织是()。
A、北京共产主义小组B、上海共产主义小组C、广州共产主义小组D、长沙共产主义小组
14、单选、
以出世的精神做入世的事情的思想源自()。
A、儒家学派B、法家学派C、老庄学派D、阴阳家学派
15、单选、
“十五”期间,经济结构战略性调整的重点是()。
A、所有制结构的调整和完善B、产业结构的优化升级
C、逐步推进城镇化D、合理调整生产力布局
![图片[1]-2002年国家公务员录用考试《行测》真题(A卷)参考答案及解析-pdf版方便打印和阅读-爱考过](https://aikaoguo.com/wp-content/uploads/2026/04/20260408015708101-image-727x1024.png)




















请登录后查看评论内容